
The Problem: 45% of B2B campaigns fail because they lack orchestration. Most IT services companies launch disconnected tactics (webinars, LinkedIn ads, emails) without unified strategy, coordinated messaging, or sales alignment. Campaign briefs live in PowerPoint nobody updates. Execution happens across Asana, Slack, email, and spreadsheets. Sales ignores marketing campaigns and does their own outreach. Leads die in the CRM. This is the Millennium Bridge problem: independent actors creating destructive interference instead of momentum.
The Solution: Campaign planning framework specifically designed for complex IT services (6-18 month cycles, 6-8 stakeholders). Seven phases: (1) Define North Star objective—specific revenue outcome tied to business goal; (2) Know your audience—real clarity on stakeholder roles and buying dynamics; (3) Develop big idea—central narrative that stretches across channels; (4) Design channel mix—coordinated touchpoints moving prospects through stages; (5) Create campaign brief—living document in shared project management tool with roles/timeline/KPIs; (6) Orchestrate sales alignment—involve sales before launch, weekly syncs, shared accountability; (7) Measure with purpose—multi-touch attribution showing revenue impact, not vanity metrics.
The Impact: Orchestrated campaigns achieve 22-35% higher conversion rates, predictable pipeline progression, stronger sales/marketing alignment, and provable ROI. Real-world example: Campaign with unified messaging, coordinated channels, sales plays, and multi-touch attribution typically moves 2-3x more opportunities to close vs. disconnected tactics.
The Action: Use the campaign planning framework: start with crystal-clear business objective, know your audience deeply (not generic personas), develop unified big idea that stretches across channels, design coordinated touchpoints, document everything in campaign brief with clear roles/timeline/KPIs, align sales before launch with weekly syncs, measure revenue-driven metrics not vanity metrics. Use provided campaign planning checklist: pre-launch (objective, audience, messaging, brief), during campaign (weekly optimization), post-campaign (win/loss analysis, ROI, learnings).
On June 21, 2000, London opened the Millennium Bridge, a $30 million architectural marvel spanning the Thames.
On opening day, tens of thousands of people crossed it in celebration. But something strange happened. As pedestrians walked, the bridge began to sway. People adjusted their steps to compensate. This unconscious adjustment synchronized everyone's footsteps. Which caused MORE sway. Which caused MORE synchronization.
Within hours, the bridge swayed so badly that officials had to close it. Permanently, for 18 months.
Nobody planned for this. The bridge was engineering-perfect. The pedestrians weren't trying to cause problems. But without deliberate coordination, independent actions created destructive feedback loops instead of constructive ones.
Your marketing campaigns are heading toward the same disaster.
You're launching webinars without connecting them to email sequences. Running LinkedIn ads without briefing sales. Creating content that doesn't align with the messaging your sales team is using. Each tactic feels solid in isolation. But without deliberate orchestration, they're creating chaos instead of momentum.
The result: 45% of B2B marketing campaigns are killed early because they fail to deliver. Campaign briefs live in PowerPoint nobody updates. Execution happens across Asana, email, Slack, and five spreadsheets. Nobody can see what's launching next week. Sales ignores marketing campaigns and does their own thing. Leads die in the CRM. Pipeline misses happen. Leadership blames marketing.
It's the Millennium Bridge problem: no intentional orchestration, just independent actors creating destructive interference.
But here's what separates companies winning at campaign planning from those failing: they treat campaigns as integrated systems, not collections of tactics. They design for orchestration from day one. They coordinate across channels, teams, and timelines before launching, not scrambling to align mid-campaign.
The companies doing this see predictable results: higher conversion rates, better pipeline quality, and most importantly campaigns that actually move the business forward instead of creating internal friction.
Let's walk through how to build campaigns that orchestrate instead of collide.
The problem isn't lacking the desire to plan campaigns properly. It's lacking a systematic framework for how campaigns work in complex B2B environments.
Most IT services companies conflate "campaigns" with "marketing activities." They launch a webinar. Run LinkedIn ads for two weeks. Send some emails. Call it a campaign.
But a campaign is an integrated system with:
A tactic is a single activity: a webinar, an ad, an email.
When companies say "we ran a campaign," they usually mean "we did multiple tactics that weren't necessarily connected."
IT services sales cycles are 6-18 months with 6-8 stakeholders making purchasing decisions. This creates campaign planning challenges that generic B2B frameworks don't address:
Multi-stakeholder buying committees:
The CTO cares about technical depth and risk mitigation. The CFO cares about ROI and cost. The VP of Operations cares about implementation and disruption. The CEO cares about strategic fit. A single campaign message doesn't resonate with all four.
Complex evaluation processes:
Vendors move through evaluation stages (awareness → consideration → proof → negotiation). But within each stage, different stakeholders are researching, validating, and fighting internally over whether to proceed. Your campaign needs to orchestrate multiple nurture streams in parallel.
Long time-to-conversion:
Launch a campaign in January for a sale closing in June? You're 5+ months out. The market changes. Company priorities shift. Stakeholder turnover happens. Your campaign can't be static—it needs built-in flexibility and optimization loops.
Sales/marketing misalignment:
Marketing runs campaigns based on ICP and targeting. Sales ignores the campaign and outreaches their own list. Leads get confused by different messaging. Sales complains about lead quality. Marketing argues leads are garbage because sales doesn't follow up.
Risk aversion & skepticism:
IT buyers are notoriously skeptical. They want proof, references, security documentation, POC results before committing. Your campaign can't close on emotion or positioning alone. It needs depth, credibility, and validation. This takes serious planning.
Most campaign planning frameworks were built for SaaS (quick sales cycles, single buyer persona, email/ad-focused). They break at scale for IT services complexity.
Here's the framework that separates orchestrated campaigns from disconnected tactics.

Before you pick channels or create content, you need absolute clarity on what you're trying to achieve.
Start with business context:
What business outcome are you driving?
Don't say "generate leads." That's a tactic. Say "Generate 50 qualified opportunities in the healthcare vertical by Q2, enabling the sales team to close $3M+ revenue."
This clarity enables everything downstream. Your audience targeting changes based on vertical. Your messaging changes based on the opportunity stage. Your KPIs change based on business goal.
Map to revenue targets:
How many leads do you need to hit your goal? What's the conversion rate at each stage (MQL→SQL→Opp→Won)? Working backward from revenue goal to required marketing output prevents vague planning.
If your company needs 10 enterprise deals closing at $500K each = $5M revenue, and your conversion
Most campaign briefs describe the audience as "CTOs and VP IT at mid-market companies." That's useless.
Real audience clarity means understanding:
Build message pillars tailored to each stakeholder:
When campaign messaging changes by audience, conversion rates jump.
Your campaign isn't just a set of tactics. It has a central narrative that ties everything together.
This "big idea" should:
Now every campaign touchpoint reinforces this POV:
Same idea, different format. That's orchestration.
Now you know your objective, audience, and big idea. Time to decide: Which channels actually reach this audience, and what content do they need at each stage?
For complex IT services campaigns, this typically looks like:
The critical piece: Every touchpoint should move the prospect through a predictable sequence.
Not: "We'll hit them with ads, emails, and hope something sticks."
But: "Month 1: Awareness campaign gets them to download whitepaper. Month 2-3: Email nurture sequence moves them through evaluation. Month 4: Sales engages with demo. Month 5: POC begins. Month 6-7: Commercial negotiation."
This is where most campaigns die in execution chaos.
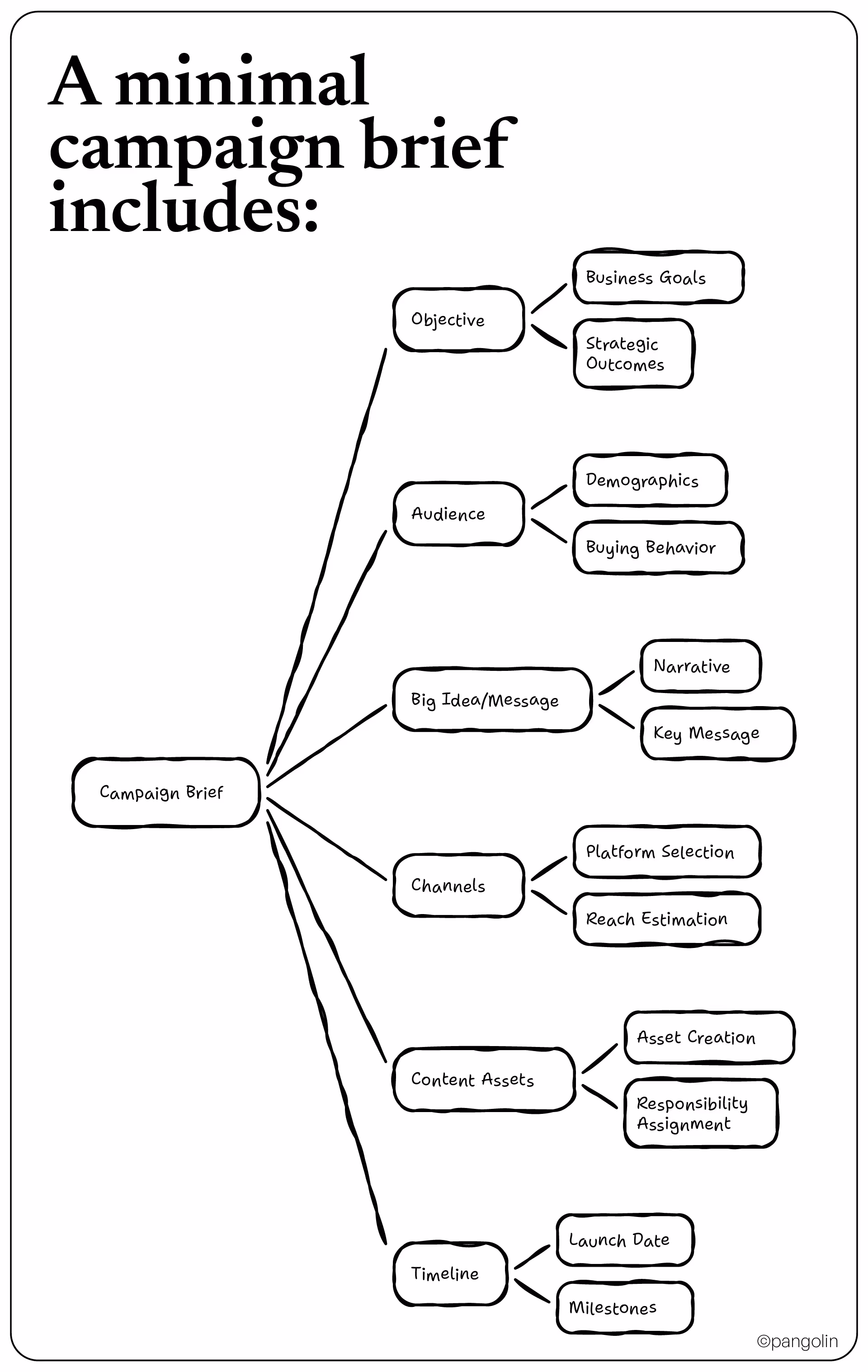
A real campaign brief is:

A minimal campaign brief includes:
Spreadsheets are campaign killers. Use project management tool (Asana, Monday, Jira) where:
Here's where most IT services campaigns die: Sales and marketing launch independently.
Real orchestration means involving sales BEFORE campaign launches.
Three weeks before launch:
During campaign (weekly sync):
Post-campaign:
Without this orchestration, campaigns fail. Not because marketing's incompetent, but because sales never engages.
Most B2B marketing reports traffic, impressions, clicks. Rachel's CEO doesn't care about traffic. She cares about pipeline and revenue.
Campaign measurement should work backward from revenue:
Tier 1 (Board level):
Tier 2 (Marketing leadership level):
Tier 3 (Campaign/channel level):
The key distinction: Track campaigns with multi-touch attribution, not last-click.
If a prospect:
Last-touch attribution credits Month 5 (sales outreach) with 100% credit.
Multi-touch attribution credits all five touchpoints based on their actual influence on the deal.
Most companies optimize for last-touch, which systematically starves the activities that actually build pipeline (webinars, nurture, content). Multi-touch attribution reveals the truth.
You need campaigns designed for complexity:

1. Multi-threaded messaging:
Same product, different messages for CTO (technical depth), CFO (ROI), VP Ops (implementation ease). Your campaign orchestrates these parallel conversations.
2. Proof-focused content:
IT buyers don't believe vendor claims. They want case studies from similar companies, technical depth from architects, POC results, security documentation. Your campaign is built around providing proof at each stage.
3. Sales integration:
For 6-18 month cycles, sales and marketing need to act as a unified team. Your campaign includes sales plays: talking points for discovery calls, email templates, objection-handling docs. Marketing doesn't hand off leads; it hands off relationships.
4. Account-based thinking:
With 6-8 stakeholders per deal, you can't treat each contact independently. Your campaign tracks accounts, not just leads. "Which accounts are we advancing toward?" is the real question.
5. Attribution patience:
Campaign launched in January for deal closing in June—you won't know ROI for 5+ months. You need interim metrics (lead quality, progression rate, sales feedback) to course-correct before ROI is visible.
Use this before launching your next campaign:
Pre-Launch (3 weeks before):
☐ Campaign objective defined (not "generate leads," but specific revenue outcome)
☐ Target audience/accounts identified with real clarity (not just "IT leaders")
☐ Sales alignment meeting scheduled (get their input before planning finalized)
☐ Message pillars created for each stakeholder
☐ Big idea documented (what's the central narrative?)
☐ Content assets planned (what gets created, by whom, when)
☐ Channel mix decided with rationale
☐ Timeline created (launch date, key milestones, duration)
☐ Budget allocated across channels
☐ Success metrics defined (what does good look like?)
☐ Campaign brief live in shared project management tool (Asana/Monday)
☐ Roles and responsibilities assigned (accountability clear)
Launch Week:
☐ Sales enablement complete (templates, talking points, docs in their hands)
☐ All creative assets final and scheduled
☐ Lead tracking set up in CRM (how do we tag campaign leads?)
☐ Analytics dashboards created (real-time visibility to campaign performance)
☐ Team aligned on daily check-ins during launch week
During Campaign (Weekly):
☐ Lead generation volume tracked
☐ Sales contact rate monitored (are they working the leads?)
☐ Conversion metrics reviewed (MQL→SQL, SQL→Opp)
☐ Engagement tracked by channel
☐ Budget spend tracked vs. plan
☐ Optimization decisions made (messaging shift? Targeting adjustment? Channel reallocation?)
☐ Sales feedback incorporated
☐ Team alignment documented (decisions + reasoning for post-mortem)
Post-Campaign:
☐ Win/loss analysis completed (which campaign touchpoints appeared in won deals?)
☐ Attribution analysis run (how much revenue influenced by campaign?)
☐ ROI calculated (revenue ÷ campaign cost)
☐ Learnings documented (what worked, what didn't, why)
☐ Forecast updated (expected revenue from campaign pipeline)
The Millennium Bridge swayed because thousands of independent pedestrians unconsciously synchronized in destructive ways.
Your campaigns are doing the same thing right now: independent teams (marketing, sales, creative, analytics) making simultaneous decisions without coordination, creating interference instead of momentum.
Campaign planning fixes this by introducing deliberate orchestration.
Not just "let's run ads" and "let's host a webinar" and "let's send emails."
But: "Here's our unified objective. Here's our audience and their specific needs. Here's our big idea that ties everything together. Here's how each channel supports the others. Here's how sales and marketing move in sync. Here's how we measure what actually matters. Here's the timeline, roles, and accountability."
When campaigns are orchestrated this way:
The companies winning at IT services marketing aren't just better at tactics. They're better at orchestration.
Stop running disconnected tactics. Start orchestrating integrated campaigns. The Millennium Bridge took 18 months to fix its coordination problem. Your campaigns shouldn't take that long.
At Pangolin Marketing, we've helped IT services companies move from chaotic tactics to systematic campaigns. We handle the orchestration - strategy, messaging, creative execution, sales alignment, and measurement - so your team stays focused on what matters.
We've worked with managed services providers, IT consulting firms, and tech services companies to design campaigns that actually move complex B2B pipelines. The result: predictable lead flow, higher-quality opportunities, and campaigns that prove their revenue impact.
If your current campaigns feel disconnected and chaotic, let's talk about building a real campaign planning framework for your business.
Kavya Somani and Aniket Panja authored this guide. Design by Adhiraj Jadhav and Sohini Some, UI/UX by Adil Abdul and Yugandhar LakshmiNarayana, SEO by Yuva Priyadarshini and Aniket Singh. Deepti Karn led project execution.
With thanks to Avani Nagwann and Shashank Ayyar for strategic guidance.



